天津市滨海新区住房和建设委员会

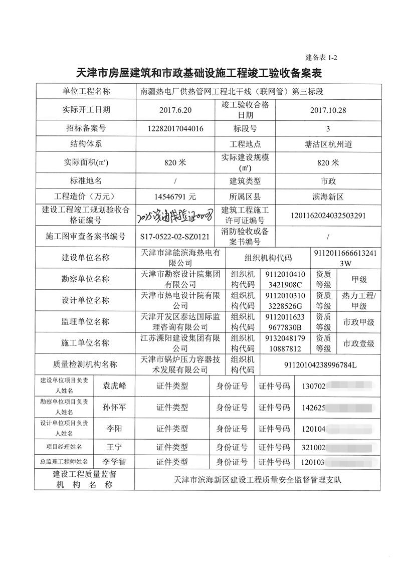
南疆热电厂供热管网工程北干线(联网管)第三标段竣工验收备案表
发布日期: 2025-05-07 17:39      来源: 综合政务服务平台
字号:
  • 扫一扫在手机打开当前页


    checktaskdate=&unchecktaskdate=&titleformatstring=False_False_False_&thirdtitle=&Check_IsAdmin=True&Check_UserName=zazdadmin&Check_CheckDate=2025/5/7 17:40:31&Check_Reasons=
    全国各省市政府网站
    天津市各区政府网站
    滨海新区政府系统网站
    重点链接