天津市滨海新区住房和建设委员会

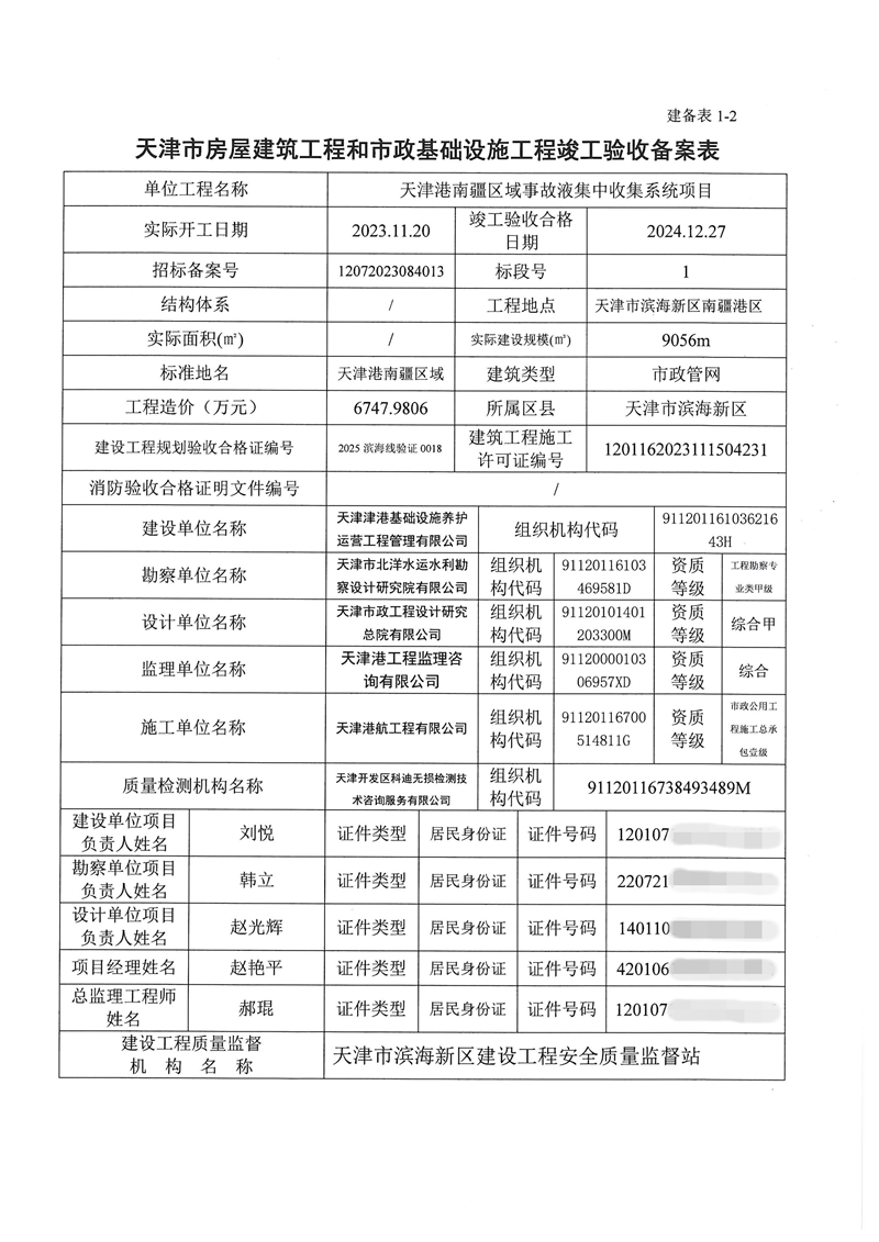
天津港南疆区域事故液集中收集系统项目竣工验收备案表
发布日期: 2025-11-07 10:00      来源: 综合政务服务平台
字号:
  • 扫一扫在手机打开当前页


    checktaskdate=&unchecktaskdate=&titleformatstring=False_False_False_&thirdtitle=&Check_IsAdmin=True&Check_UserName=zazdadmin&Check_CheckDate=2025/11/7 10:02:29&Check_Reasons=
    全国各省市政府网站
    天津市各区政府网站
    滨海新区政府系统网站
    重点链接