天津市滨海新区住房和建设委员会

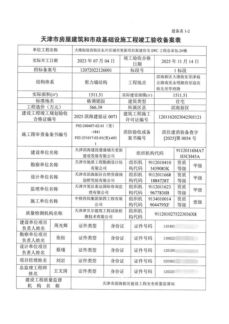
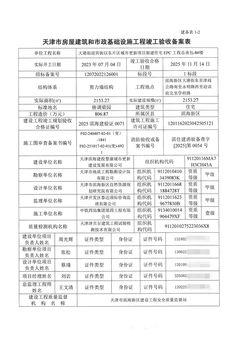
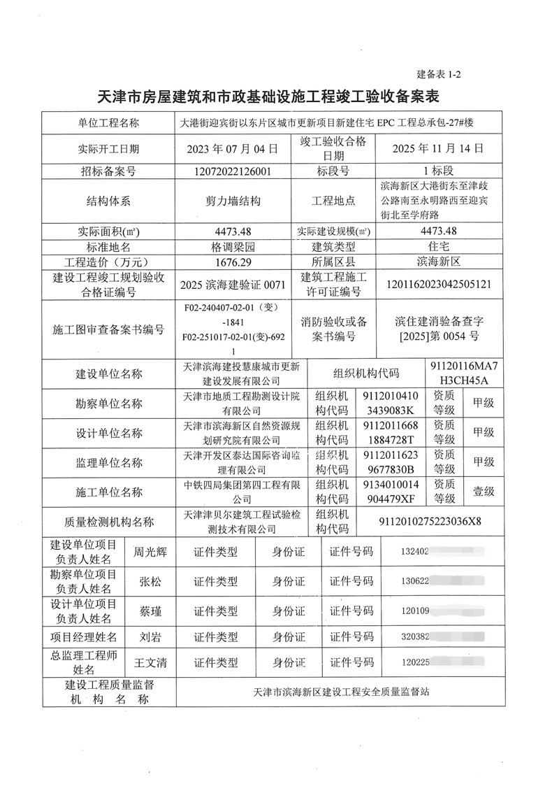
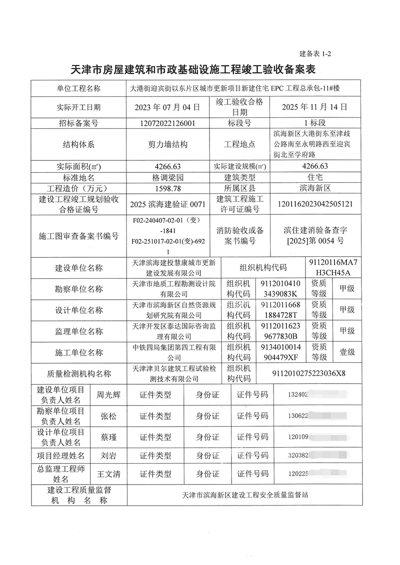
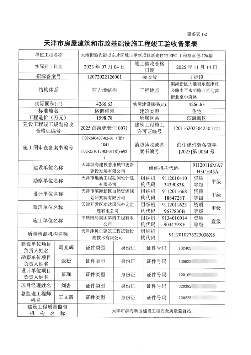
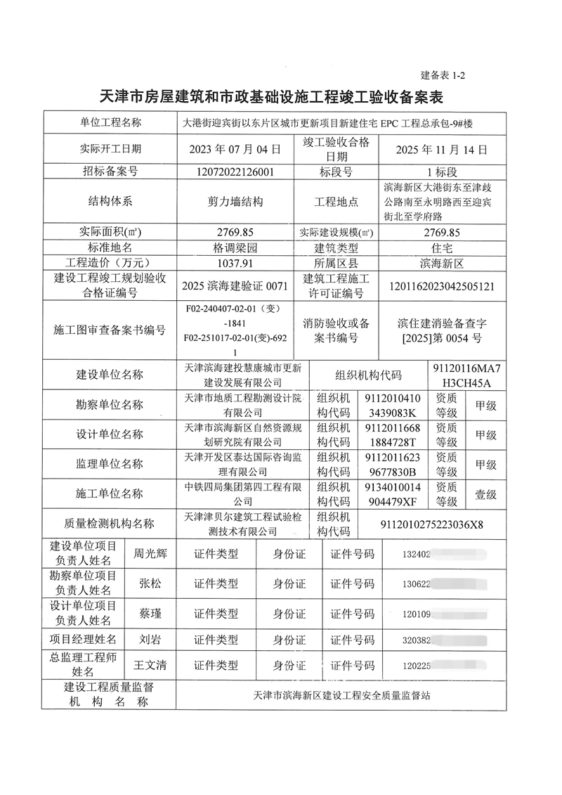
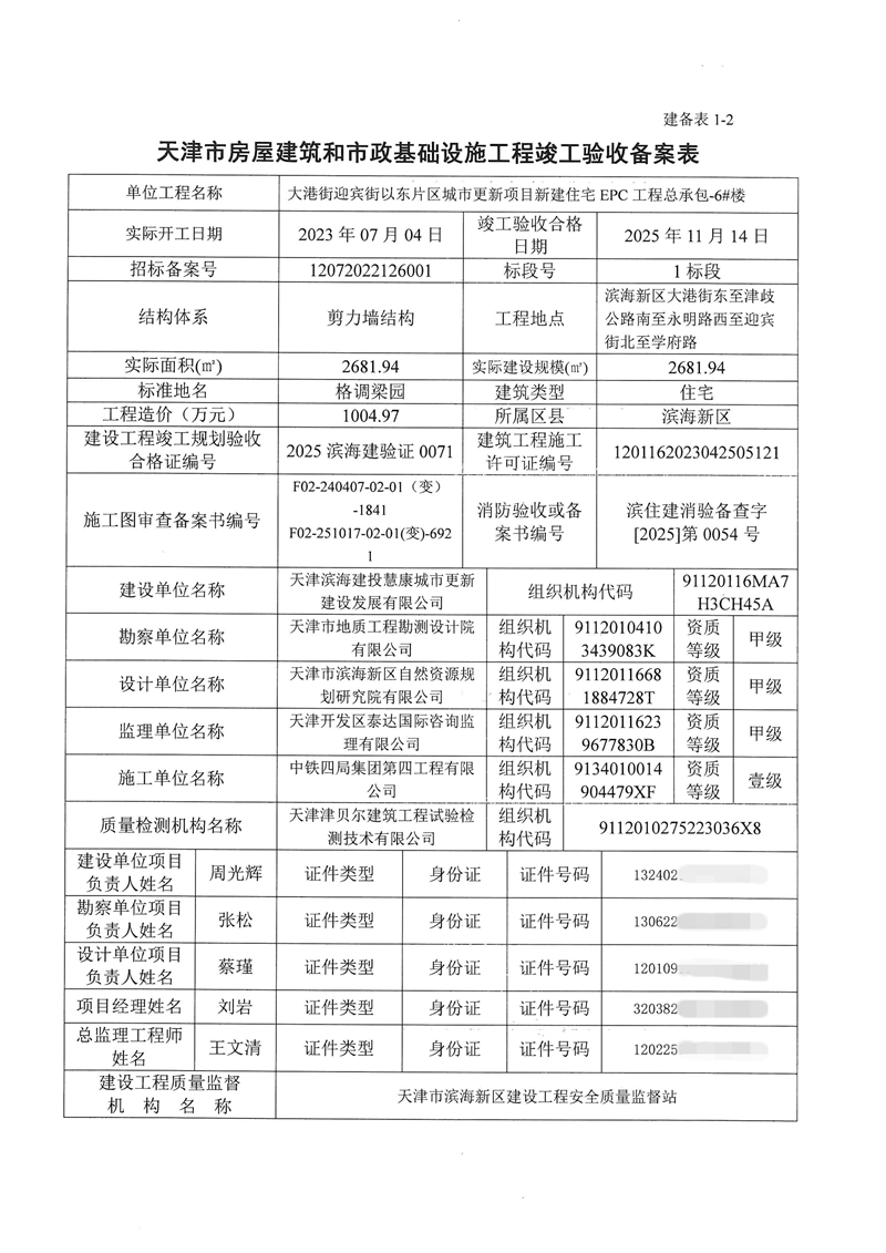
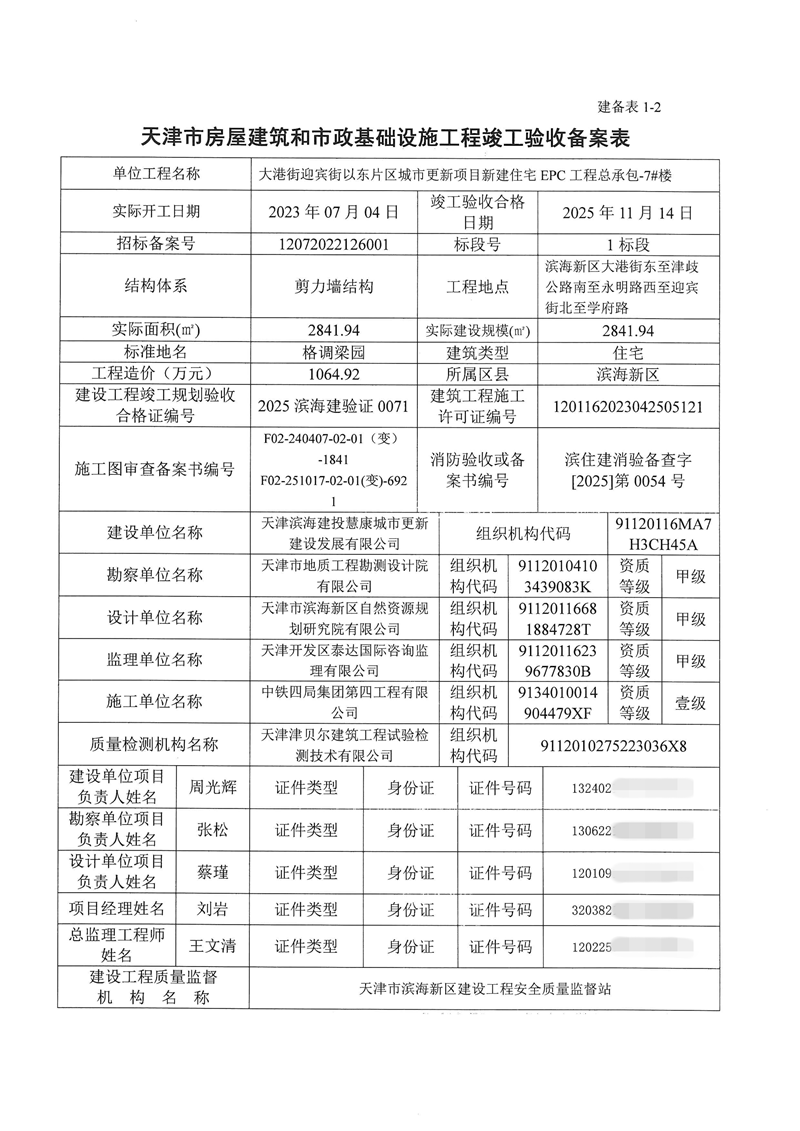
大港街迎宾街以东片区城市更新项目新建住宅EPC工程总承包竣工验收备案表
发布日期: 2025-12-19 16:02      来源: 综合政务服务平台
字号:
  • 扫一扫在手机打开当前页


    checktaskdate=&unchecktaskdate=&ssbm=&fromcontentid=&enddate=1754/1/1 0:00:00&thirdtitle=&showtitle=&maintype=&titleformatstring=False_False_False_&imageurl_extend=@/upload/images/2025/12/t_1916350415.png,@/upload/images/2025/12/t_1916413208.png,@/upload/images/2025/12/t_1916438819.png,@/upload/images/2025/12/t_1916456367.png,@/upload/images/2025/12/t_191657821.png,@/upload/images/2025/12/t_1916529736.png,@/upload/images/2025/12/t_1916559270.png,@/upload/images/2025/12/t_1916624834.png,@/upload/images/2025/12/t_1916647555.png,@/upload/images/2025/12/t_1916731171.png,@/upload/images/2025/12/t_1916755141.png,@/upload/images/2025/12/t_191687658.png,@/upload/images/2025/12/t_19168355.png,@/upload/images/2025/12/t_1916847944.png,@/upload/images/2025/12/t_191691210.png,@/upload/images/2025/12/t_191691472.png,@/upload/images/2025/12/t_1916926166.png,@/upload/images/2025/12/t_1916945877.png&check_isadmin=True&check_username=zazdadmin&check_checkdate=2025/12/19 16:05:24&check_reasons=
    全国各省市政府网站
    天津市各区政府网站
    滨海新区政府系统网站
    重点链接